OVLÁDÁNÍ ZÁSUVKY SPOTŘEBIČEM
Vlastimil Vágner
Přípravek umožňuje zapnout/vypnout pomocí spotřebiče připojeného přímo do zásuvky na přípravku nebo do prodlužovacího kabelu který je připojen do zásuvky na přípravku po jeho vypnutí nebo vytažení ze zásuvky na prodlužovacím kabelu tento prodlužovací kabel vypnout, popřípadě vypne po vytažení (vypnutí) spotřebiče ze zásuvky na přípravku tuto zásuvku. Byl vyroben z důvodu ochrany před nenechavým potomkem zkoumajícím vše, co vidí, může být použit i pro vypnutí prodlužovacího kabelu při použití s různým domácím nářadím kdy po vypnutí tohoto nářadí dojde k odpojení prodlužovacího kabelu připojeného k tomuto přípravku, může samozřejmě sloužit k vlastní inspiraci.
FUNKCE PŘÍPRAVKU
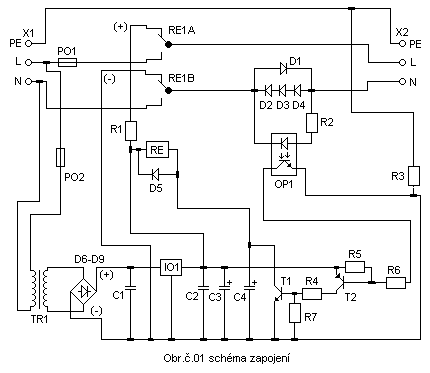
Přípravek vypíná zásuvku připojenou do svorkovnice označené ve schématu X2, pokud v této zásuvce není připojen spotřebič je rozpojen okruh ovládajícího stejnosměrného napětí které se do této zásuvky dostává přes klidové kontakty RE1A a RE1B. Po zasunutí spotřebiče do zásuvky připojené do svorkovnice označené X2 dojde k uzavření okruhu stejnosměrného ovládajícího napětí pomocí zdířek zásuvky „L“ a „N“ toto napětí sepne diodu v optočlenu OP1 tato sepne tranzistor v OP1 který dále sepne tranzistor T2 a ten sepne tranzistor T1 který sepne cívku relé RE. Sepnutím pracovních kontaktů RE1A a RE1B se na zdířky zásuvky „L“ a „N“připojené na svorkovnici X2 dostane síťové napětí 230VAC toto napětí současně vytváří na diodách D1, D2, D3, D4 napětí 2.2V- 3V napětí napájí led diodu v optočlenu OP1 tato pak ovládá elektroniku tím je dosaženo sepnutí kontaktů RE1A a RE1B po dobu připojení spotřebiče do zásuvky X2. Po odpojení spotřebiče ze zásuvky nebo vypnutí spotřebiče vypínačem dojde k rozpojení okruhu a tím vypnutí napájení cívky relé RE a zásuvka připojená na svorkovnici X2 je bez napětí tím je bez napětí i prodlužovací kabel pokud je na tuto zásuvku připojen. Spotřebiče napájené z této zásuvky jsou jištěny pojistkou PO1 tato se volí dle odběru ze zásuvky připojené do svorkovnice X2 a dle kontaktů relé RE. Přívodní síťové napětí 230VAC se připojuje na svorkovnici označenou ve schématu X1, tento napájecí přívod je řešen přívodním kabelem flexo 3 * 2.5mm pro napájení napařovací žehličky (kabel se dá běžně koupit)tento kabel má již zakončení vidlicí tím je zaručeno správné napojení vodičů včetně barev které jsou vodič “L“ hnědý nebo černý, “N“ modrý vodič, “PE“ zelenožlutý vodič. Přívod pro napájení do přípravku na svorkovnici označenou „X1“ MUSÍ BÝT VŽDY PROVEDEN TŘÍVODIČOVÝM PŘÍVODEM.
POPIS PŘÍPRAVKU
Přípravek je napájen ze zdroje, který tvoří transformátor TR1,diodový můstek z diod D6-D9 a v případě vyššího napájecího napětí po usměrnění než 12V i stabilizátor IO1 78S12, zdroj je jištěn pojistkou PO2. V případě že použijeme relé RE například typu RP700 na napětí cívky 24VDC proud kontaktů 16A je osazen stabilizátor IO1 78S15, toto napětí 15VDC stačí na ovládání cívky uvedeného typu relé. Pokud je použito relé RE na napětí cívky 12VDC stačí použít transformátor TR1 s napětím na sekundární straně 8VAC například zvonkový transformátor a NEOSAZOVAT STABILIZÁTOR IO1, C1, C2 a místo IO1 provést propojení na DPS. Usměrněné napětí a v případě použití stabilizátoru IO1 stabilizované napětí je filtrováno kondenzátorem C3, kladné napájecí napětí je přes rezistor R1 přivedeno na klidový kontakt RE1A současně je připojeno na cívku relé RE1 a katodu diody D5. Dále je kladné napětí připojeno na emitor T2 a na rezistor R5 tento je připojen do báze T2 tím tento tranzistor uzavírá, pokud není přiveden signál. Kolektor tranzistoru T2 je připojen na rezistor R4 který je připojen do báze tranzistoru T1 kolektor tranzistoru T1 je připojen na kondenzátor C4 a dále je celek připojen na druhý vývod cívky relé Re1 kde je připojena i anoda diody D5. Do báze T1 je připojen i rezistor R7 který tranzistor uzavírá, pokud se uzavře tranzistor T2, kondenzátor C4 zaručuje po určitou dobu sepnutí relé RE při přepínání kontaktů RE1A a RE1B z klidové polohy do pracovní polohy kontaktů při zasunutí spotřebiče do zásuvky připojené do svorkovnice X2.rezistor R2 v okruhu diody v optočlenu OP1 omezuje protékající proud diody v OP1,rezistor R6 zapojený v kolektoru tranzistoru optočlenu OP1 omezuje protékající proud tranzistorem optočlenu OP1. Záporný napájecí pól (-) je připojen i na kontakty RE1B relé označeného ve schématu RE. Zásuvka napájená ze svorkovnice označené X2 je umístěna na krabici přípravku a tvoří jeho nedílnou součást. Přípravek osazený dle rozpisu součástek diod D1, D2, D3, D4 a kontaktů relé RE dimenzovaných na požadovaný odběr umožňuje připojit zátěž do příkonu 200W současně musí být na tento odběr dimenzována i pojistka PO1 což zhruba odpovídá 1A. TO ZNAMENÁ, ŽE PŘI JINÉM ODBĚRU, KTERÝ BUDE INDIVIDUÁLNĚ POŽADOVÁN JE TOMUTO ODBĚRU NUTNÉ PŘIZPŮSOBIT HODNOTY SOUČÁSTEK D1,D2,D3,D4 POJISTCE PO1 A KONTAKTŮM RELÉ RE. V případě že přípravek bude umístěn v kovové krabici což doporučuji z důvodu mechanického poškození je NUTNÉ VODIČ „ PE zeleno žlutý“ SPOJIT S KOVOVÝM KRYTEM TOTO JE VELICE NUTNO PROVÉST!!!!!!. Přípravek byl vyroben ze šuplíkových zásob.
SEZAM SOUČÁSTEK:
REZISTORY
TYP R0207 0.6W
R1….15R , R2…1K5 , R3…M22 , R4…2K , R,R7….15K , R6…5K6 ,
KONDENZÁTORY:
C1, C2…..100nF… KERAMIKA,
C3….1000uF/35V , C4…2200uF/35V ELEKTROLYTICKÝ
RELÉ …..12V 2x PŘEPÍNACÍ KONTAKTY 16A (DLE ZATÍŽENÍ)
POJISTKY
PO1 DLE PROUDOVÉHO ZATÍŽENÍ SPOTŘEBIČE
PO2 DLE PROUDOVÉHO ODBĚRU ELEKTRONIKY
POLOVODIČE:
TRANZISTORY T1.BD135 , T2….BC640
IO1….78S12 , OP1…PC815 OPTOČLEN
DIODY:
D1, D2, D3, D4…..1N4007 DO ODBĚRU 200W ,
D5…1N4007 ,
DIODOVÝ MŮSTEK 3A
________________________________________________________________________________
PRODLUŽOVACÍ
KABELY „TZV.“ PRODLUŽOVÁKY PŘIPOJENÉ DO ZÁSUVKY UMÍSTĚNÉ NA PŘÍPRAVKU A NAPÁJENÉ
ZE SVORKOVNICE OZNAČENÉ „X2“, MUSÍ BÝT VŽDY PROVEDENY TŘÍVODIČOVÝM KABELEM!!!!
________________________________________________________________________________

Bližší informace
____________________________________________________________________________